density pred size surv propsurv
1 10 no big 9 0.9
2 10 no big 10 1.0
3 10 no big 7 0.7
4 10 no big 10 1.0
5 10 no small 9 0.9
6 10 no small 9 0.9
density pred size surv propsurv
1 10 no big 9 0.9
2 10 no big 10 1.0
3 10 no big 7 0.7
4 10 no big 10 1.0
5 10 no small 9 0.9
6 10 no small 9 0.9
We expect Binomial, Poisson, and other relationships to have a fixed relationship with their variance.
- For Poisson, variance = mean. - For Binomial, the variance is size*p(1-p).
Overdispersion is when we use these distributions, but fail to meet the above assumption.
We are missing key predictors
We are failing to model heterogeneity in predictions due to autocorrelaiton
We are using the wrong error distribution

We can mix distributions in two ways
First, we can apply a scaling correction - a Quasi-distribution
OR, we can mix together two distributions into one!
Binomial pdf: \[P(X=k)={n \choose k}p^{k}(1-p)^{n-k}\]
Quasi-binomial pdf: \[P(X=k)={n \choose k}p(p+k\phi)^{k-1}(1-p-k\phi)^{n-k}\]
Parameter estimates unaffected (same estimate of mean trend)
SE might change
Uses ‘quasi-likelihood’
We need to use QAIC instead of AIC to account for overdispersion
Really, we fit a model, then futz with \(\phi\) to accomodate error

Consider…
\(X \sim Bin(n,p)\)
\(p\sim Beta(\alpha,\beta)\)
with \(\alpha = p \theta\) and \(\beta = (1-p) \theta\)
or
\(p\sim BetaBin(n, \hat{p},\theta)\)
d <- 35
d_trans <- (d - mean(reedfrogs$density))/sd(reedfrogs$density)
coef_draws <- tidy_draws(reed_bb_fit) |>
mutate(p = inv_logit(a + b*d_trans),
p_theta = rbeta2(n(), p, theta)) |>
tidyr::pivot_longer(cols = c(p, p_theta))
ggplot(coef_draws,
aes(x = value)) +
geom_density(fill = "white") +
facet_wrap(vars(name))Because of the underlying latent nature of a beta-binomial, use WAIC with care
DIC and LOO more reliable, but stay tuned.
But, there are alternate models here with more predictors which might explain away the heterogeneity.
Also, RE might handle the hetereogeneity, obviating the need for this overdispersion.
name year deaths category min_pressure damage_norm female femininity
1 Easy 1950 2 3 960 1590 1 6.77778
2 King 1950 4 3 955 5350 0 1.38889
3 Able 1952 3 1 985 150 0 3.83333
4 Barbara 1953 1 1 987 58 1 9.83333
5 Florence 1953 0 1 985 15 1 8.33333
6 Carol 1954 60 3 960 19321 1 8.11111
\[ Y \sim GammaPoisson(\lambda, \phi)\]
One of the most useful distributions you will run into is the Gamma Poison.
It’s just another name for the negative binomial.
Distribution for count data whose variance increases faster than its mean - Variance is \(\lambda + \lambda 2/\phi\)
The \(\lambda\) parameter of your standard Poisson is Gamma distributed.
Call:
glm(formula = deaths ~ femininity, family = quasipoisson, data = Hurricanes)
Coefficients:
Estimate Std. Error t value Pr(>|t|)
(Intercept) 2.50037 0.54371 4.599 1.38e-05 ***
femininity 0.07387 0.06778 1.090 0.279
---
Signif. codes: 0 '***' 0.001 '**' 0.01 '*' 0.05 '.' 0.1 ' ' 1
(Dispersion parameter for quasipoisson family taken to be 73.78494)
Null deviance: 4031.9 on 91 degrees of freedom
Residual deviance: 3937.5 on 90 degrees of freedom
AIC: NA
Number of Fisher Scoring iterations: 6
Call:
glm.nb(formula = deaths ~ femininity, data = Hurricanes, init.theta = 0.454664691,
link = log)
Coefficients:
Estimate Std. Error z value Pr(>|z|)
(Intercept) 2.53050 0.36685 6.898 5.28e-12 ***
femininity 0.06965 0.04882 1.427 0.154
---
Signif. codes: 0 '***' 0.001 '**' 0.01 '*' 0.05 '.' 0.1 ' ' 1
(Dispersion parameter for Negative Binomial(0.4547) family taken to be 1)
Null deviance: 111.15 on 91 degrees of freedom
Residual deviance: 109.10 on 90 degrees of freedom
AIC: 708.63
Number of Fisher Scoring iterations: 1
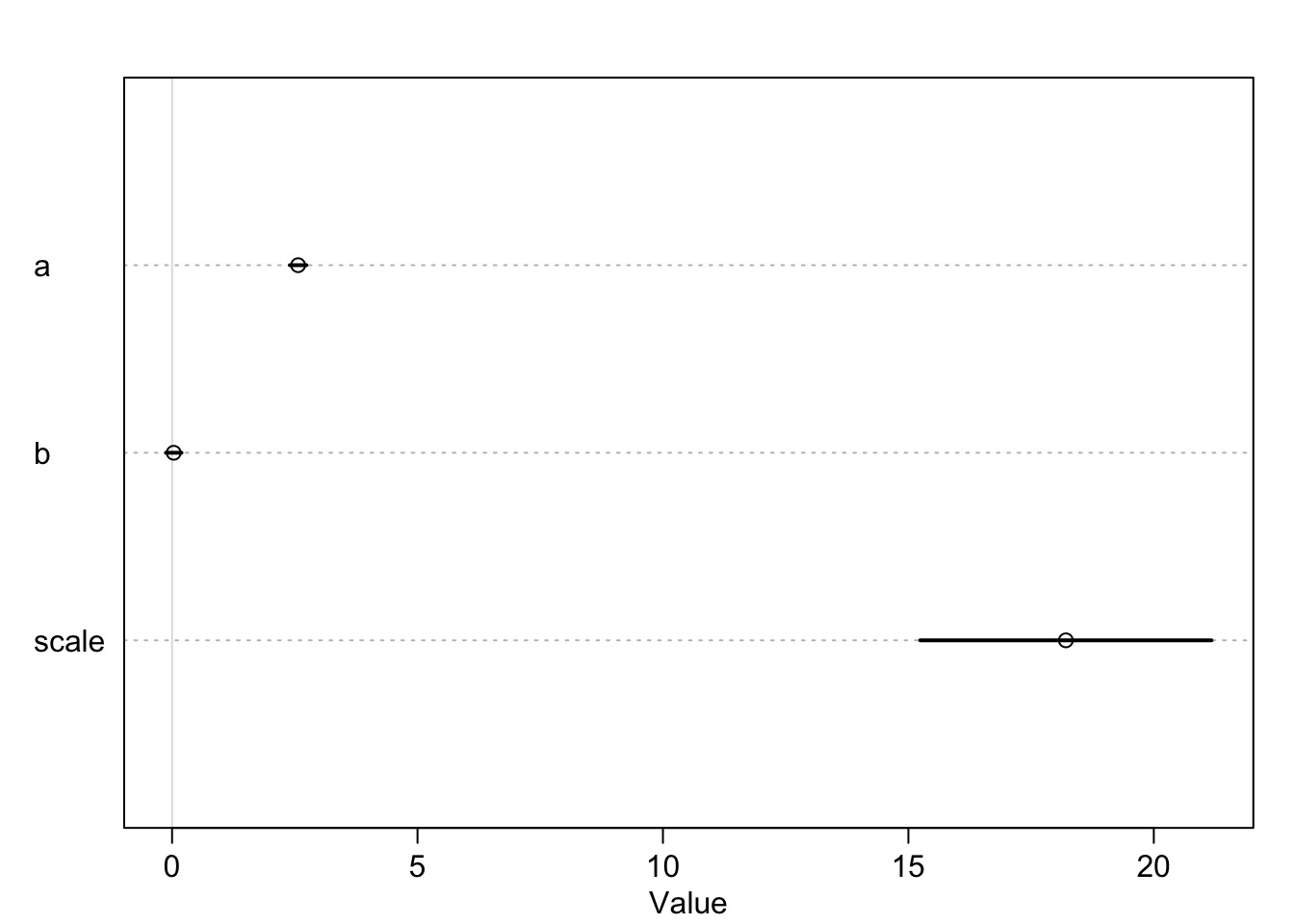
Theta: 0.4547
Std. Err.: 0.0625
2 x log-likelihood: -702.6260
We can use mixtures to model overdispersed data.
These mixtures then have core parameters of one distribution as part of a second distribution.
This allows us to flexibly model overdispersion, but, sometimes overdispersion means there are parameters we are not accounting for.
Think about better models of overdispersion…