\[R^2 = \frac{Var_{model}}{Var_{data}}\]
But, with some priors, this can be negative
\[R^2_{bayes} = \frac{Var_{model}}{Var_{model} + Var_{residual}}\]
Is this useful?
We have explained nothing!
We have perfectly explained this sample
Information theory
Regularization
Optimization for Prediction
\[H = - E[log(p_i)] = -\sum p_i log(p_i)\]
sum over the curve
notice higher entropy the more a wiggly curve as it repeats the same values
a straight line will have lower entropy from a uniform distribution
Divergence: The additional uncertainty induced by using probabilities from one distribution to describe another distribution.
\[D_{KL} = \sum p_i (log(p_i) − log(q_i)) \\ = \sum p_i log\frac{p_i}{q_i}\] where \(q_i\) is the probability of a value from the model and \(p_i\) from the truth. This is the difference in information caused by using the model to approximate the truth.
Difference in information loss between Model 1 (q) and Model 2 (r)
\[ = \sum p_i (log(p_i) − log(q_i) - \sum p_i (log(p_i) − log(r_i) \\\] \[= \sum p_i log(p_i) − p_i log(p_i) - p_i log(q_i) + p_i log(r_i)\] \[= \sum p_i log(r_i) - p_i log(q_i)\] \[=\sum p_i(log(r_i) - log(q_i))\] \[= E[log (r_i)] - E[log(q_i)]\]
It’s all about \(E[log(q_i)]\)!
\[S(q) = \sum log(q_i)\]
This is the unscaled average of our model score.
It is also the log pointwise predictive density.
Provides an estimate of how well our model’s predictive accuracy.
Pointwise, and uses entire posterior for each observation.


\[ Deviance \approx -2 *lppd\]
Hello, old friend.
Increasing model complexity will always improve lppd.
Out of sample lppd will get worse with model complexity.
Prediction: 806.8141456, Observe: 515
Deviance: 8.5265838^{4}
Can we minimize the out of sample deviance
So, fit a model, and evaluate how different the deviance is for a training versus test data set is
What can we use to minimize the difference?
Information theory
Regularization
Optimization for Prediction

List of 97
$ line :List of 6
..$ colour : chr "black"
..$ linewidth : num 0.773
..$ linetype : num 1
..$ lineend : chr "butt"
..$ arrow : logi FALSE
..$ inherit.blank: logi TRUE
..- attr(*, "class")= chr [1:2] "element_line" "element"
$ rect :List of 5
..$ fill : chr "white"
..$ colour : chr "black"
..$ linewidth : num 0.773
..$ linetype : num 1
..$ inherit.blank: logi TRUE
..- attr(*, "class")= chr [1:2] "element_rect" "element"
$ text :List of 11
..$ family : chr ""
..$ face : chr "plain"
..$ colour : chr "black"
..$ size : num 17
..$ hjust : num 0.5
..$ vjust : num 0.5
..$ angle : num 0
..$ lineheight : num 0.9
..$ margin : 'margin' num [1:4] 0points 0points 0points 0points
.. ..- attr(*, "unit")= int 8
..$ debug : logi FALSE
..$ inherit.blank: logi TRUE
..- attr(*, "class")= chr [1:2] "element_text" "element"
$ title : NULL
$ aspect.ratio : NULL
$ axis.title : NULL
$ axis.title.x :List of 11
..$ family : NULL
..$ face : NULL
..$ colour : NULL
..$ size : NULL
..$ hjust : NULL
..$ vjust : num 1
..$ angle : NULL
..$ lineheight : NULL
..$ margin : 'margin' num [1:4] 4.25points 0points 0points 0points
.. ..- attr(*, "unit")= int 8
..$ debug : NULL
..$ inherit.blank: logi TRUE
..- attr(*, "class")= chr [1:2] "element_text" "element"
$ axis.title.x.top :List of 11
..$ family : NULL
..$ face : NULL
..$ colour : NULL
..$ size : NULL
..$ hjust : NULL
..$ vjust : num 0
..$ angle : NULL
..$ lineheight : NULL
..$ margin : 'margin' num [1:4] 0points 0points 4.25points 0points
.. ..- attr(*, "unit")= int 8
..$ debug : NULL
..$ inherit.blank: logi TRUE
..- attr(*, "class")= chr [1:2] "element_text" "element"
$ axis.title.x.bottom : NULL
$ axis.title.y :List of 11
..$ family : NULL
..$ face : NULL
..$ colour : NULL
..$ size : NULL
..$ hjust : NULL
..$ vjust : num 1
..$ angle : num 90
..$ lineheight : NULL
..$ margin : 'margin' num [1:4] 0points 4.25points 0points 0points
.. ..- attr(*, "unit")= int 8
..$ debug : NULL
..$ inherit.blank: logi TRUE
..- attr(*, "class")= chr [1:2] "element_text" "element"
$ axis.title.y.left : NULL
$ axis.title.y.right :List of 11
..$ family : NULL
..$ face : NULL
..$ colour : NULL
..$ size : NULL
..$ hjust : NULL
..$ vjust : num 0
..$ angle : num -90
..$ lineheight : NULL
..$ margin : 'margin' num [1:4] 0points 0points 0points 4.25points
.. ..- attr(*, "unit")= int 8
..$ debug : NULL
..$ inherit.blank: logi TRUE
..- attr(*, "class")= chr [1:2] "element_text" "element"
$ axis.text :List of 11
..$ family : NULL
..$ face : NULL
..$ colour : chr "grey30"
..$ size : 'rel' num 0.8
..$ hjust : NULL
..$ vjust : NULL
..$ angle : NULL
..$ lineheight : NULL
..$ margin : NULL
..$ debug : NULL
..$ inherit.blank: logi TRUE
..- attr(*, "class")= chr [1:2] "element_text" "element"
$ axis.text.x :List of 11
..$ family : NULL
..$ face : NULL
..$ colour : NULL
..$ size : NULL
..$ hjust : NULL
..$ vjust : num 1
..$ angle : NULL
..$ lineheight : NULL
..$ margin : 'margin' num [1:4] 3.4points 0points 0points 0points
.. ..- attr(*, "unit")= int 8
..$ debug : NULL
..$ inherit.blank: logi TRUE
..- attr(*, "class")= chr [1:2] "element_text" "element"
$ axis.text.x.top :List of 11
..$ family : NULL
..$ face : NULL
..$ colour : NULL
..$ size : NULL
..$ hjust : NULL
..$ vjust : num 0
..$ angle : NULL
..$ lineheight : NULL
..$ margin : 'margin' num [1:4] 0points 0points 3.4points 0points
.. ..- attr(*, "unit")= int 8
..$ debug : NULL
..$ inherit.blank: logi TRUE
..- attr(*, "class")= chr [1:2] "element_text" "element"
$ axis.text.x.bottom : NULL
$ axis.text.y :List of 11
..$ family : NULL
..$ face : NULL
..$ colour : NULL
..$ size : NULL
..$ hjust : num 1
..$ vjust : NULL
..$ angle : NULL
..$ lineheight : NULL
..$ margin : 'margin' num [1:4] 0points 3.4points 0points 0points
.. ..- attr(*, "unit")= int 8
..$ debug : NULL
..$ inherit.blank: logi TRUE
..- attr(*, "class")= chr [1:2] "element_text" "element"
$ axis.text.y.left : NULL
$ axis.text.y.right :List of 11
..$ family : NULL
..$ face : NULL
..$ colour : NULL
..$ size : NULL
..$ hjust : num 0
..$ vjust : NULL
..$ angle : NULL
..$ lineheight : NULL
..$ margin : 'margin' num [1:4] 0points 0points 0points 3.4points
.. ..- attr(*, "unit")= int 8
..$ debug : NULL
..$ inherit.blank: logi TRUE
..- attr(*, "class")= chr [1:2] "element_text" "element"
$ axis.ticks :List of 6
..$ colour : chr "grey20"
..$ linewidth : NULL
..$ linetype : NULL
..$ lineend : NULL
..$ arrow : logi FALSE
..$ inherit.blank: logi TRUE
..- attr(*, "class")= chr [1:2] "element_line" "element"
$ axis.ticks.x : NULL
$ axis.ticks.x.top : NULL
$ axis.ticks.x.bottom : NULL
$ axis.ticks.y : NULL
$ axis.ticks.y.left : NULL
$ axis.ticks.y.right : NULL
$ axis.ticks.length : 'simpleUnit' num 4.25points
..- attr(*, "unit")= int 8
$ axis.ticks.length.x : NULL
$ axis.ticks.length.x.top : NULL
$ axis.ticks.length.x.bottom: NULL
$ axis.ticks.length.y : NULL
$ axis.ticks.length.y.left : NULL
$ axis.ticks.length.y.right : NULL
$ axis.line : list()
..- attr(*, "class")= chr [1:2] "element_blank" "element"
$ axis.line.x : NULL
$ axis.line.x.top : NULL
$ axis.line.x.bottom : NULL
$ axis.line.y : NULL
$ axis.line.y.left : NULL
$ axis.line.y.right : NULL
$ legend.background :List of 5
..$ fill : NULL
..$ colour : logi NA
..$ linewidth : NULL
..$ linetype : NULL
..$ inherit.blank: logi TRUE
..- attr(*, "class")= chr [1:2] "element_rect" "element"
$ legend.margin : 'margin' num [1:4] 8.5points 8.5points 8.5points 8.5points
..- attr(*, "unit")= int 8
$ legend.spacing : 'simpleUnit' num 17points
..- attr(*, "unit")= int 8
$ legend.spacing.x : NULL
$ legend.spacing.y : NULL
$ legend.key :List of 5
..$ fill : chr "white"
..$ colour : logi NA
..$ linewidth : NULL
..$ linetype : NULL
..$ inherit.blank: logi TRUE
..- attr(*, "class")= chr [1:2] "element_rect" "element"
$ legend.key.size : 'simpleUnit' num 1.2lines
..- attr(*, "unit")= int 3
$ legend.key.height : NULL
$ legend.key.width : NULL
$ legend.text :List of 11
..$ family : NULL
..$ face : NULL
..$ colour : NULL
..$ size : 'rel' num 0.8
..$ hjust : NULL
..$ vjust : NULL
..$ angle : NULL
..$ lineheight : NULL
..$ margin : NULL
..$ debug : NULL
..$ inherit.blank: logi TRUE
..- attr(*, "class")= chr [1:2] "element_text" "element"
$ legend.text.align : NULL
$ legend.title :List of 11
..$ family : NULL
..$ face : NULL
..$ colour : NULL
..$ size : NULL
..$ hjust : num 0
..$ vjust : NULL
..$ angle : NULL
..$ lineheight : NULL
..$ margin : NULL
..$ debug : NULL
..$ inherit.blank: logi TRUE
..- attr(*, "class")= chr [1:2] "element_text" "element"
$ legend.title.align : NULL
$ legend.position : chr "right"
$ legend.direction : NULL
$ legend.justification : chr "center"
$ legend.box : NULL
$ legend.box.just : NULL
$ legend.box.margin : 'margin' num [1:4] 0cm 0cm 0cm 0cm
..- attr(*, "unit")= int 1
$ legend.box.background : list()
..- attr(*, "class")= chr [1:2] "element_blank" "element"
$ legend.box.spacing : 'simpleUnit' num 17points
..- attr(*, "unit")= int 8
$ panel.background :List of 5
..$ fill : chr "white"
..$ colour : logi NA
..$ linewidth : NULL
..$ linetype : NULL
..$ inherit.blank: logi TRUE
..- attr(*, "class")= chr [1:2] "element_rect" "element"
$ panel.border :List of 5
..$ fill : logi NA
..$ colour : chr "grey20"
..$ linewidth : NULL
..$ linetype : NULL
..$ inherit.blank: logi TRUE
..- attr(*, "class")= chr [1:2] "element_rect" "element"
$ panel.spacing : 'simpleUnit' num 8.5points
..- attr(*, "unit")= int 8
$ panel.spacing.x : NULL
$ panel.spacing.y : NULL
$ panel.grid :List of 6
..$ colour : chr "grey92"
..$ linewidth : NULL
..$ linetype : NULL
..$ lineend : NULL
..$ arrow : logi FALSE
..$ inherit.blank: logi TRUE
..- attr(*, "class")= chr [1:2] "element_line" "element"
$ panel.grid.major : NULL
$ panel.grid.minor :List of 6
..$ colour : NULL
..$ linewidth : 'rel' num 0.5
..$ linetype : NULL
..$ lineend : NULL
..$ arrow : logi FALSE
..$ inherit.blank: logi TRUE
..- attr(*, "class")= chr [1:2] "element_line" "element"
$ panel.grid.major.x : NULL
$ panel.grid.major.y : NULL
$ panel.grid.minor.x : NULL
$ panel.grid.minor.y : NULL
$ panel.ontop : logi FALSE
$ plot.background :List of 5
..$ fill : NULL
..$ colour : chr "white"
..$ linewidth : NULL
..$ linetype : NULL
..$ inherit.blank: logi TRUE
..- attr(*, "class")= chr [1:2] "element_rect" "element"
$ plot.title :List of 11
..$ family : NULL
..$ face : NULL
..$ colour : NULL
..$ size : 'rel' num 1.2
..$ hjust : num 0
..$ vjust : num 1
..$ angle : NULL
..$ lineheight : NULL
..$ margin : 'margin' num [1:4] 0points 0points 8.5points 0points
.. ..- attr(*, "unit")= int 8
..$ debug : NULL
..$ inherit.blank: logi TRUE
..- attr(*, "class")= chr [1:2] "element_text" "element"
$ plot.title.position : chr "panel"
$ plot.subtitle :List of 11
..$ family : NULL
..$ face : NULL
..$ colour : NULL
..$ size : NULL
..$ hjust : num 0
..$ vjust : num 1
..$ angle : NULL
..$ lineheight : NULL
..$ margin : 'margin' num [1:4] 0points 0points 8.5points 0points
.. ..- attr(*, "unit")= int 8
..$ debug : NULL
..$ inherit.blank: logi TRUE
..- attr(*, "class")= chr [1:2] "element_text" "element"
$ plot.caption :List of 11
..$ family : NULL
..$ face : NULL
..$ colour : NULL
..$ size : 'rel' num 0.8
..$ hjust : num 1
..$ vjust : num 1
..$ angle : NULL
..$ lineheight : NULL
..$ margin : 'margin' num [1:4] 8.5points 0points 0points 0points
.. ..- attr(*, "unit")= int 8
..$ debug : NULL
..$ inherit.blank: logi TRUE
..- attr(*, "class")= chr [1:2] "element_text" "element"
$ plot.caption.position : chr "panel"
$ plot.tag :List of 11
..$ family : NULL
..$ face : NULL
..$ colour : NULL
..$ size : 'rel' num 1.2
..$ hjust : num 0.5
..$ vjust : num 0.5
..$ angle : NULL
..$ lineheight : NULL
..$ margin : NULL
..$ debug : NULL
..$ inherit.blank: logi TRUE
..- attr(*, "class")= chr [1:2] "element_text" "element"
$ plot.tag.position : chr "topleft"
$ plot.margin : 'margin' num [1:4] 8.5points 8.5points 8.5points 8.5points
..- attr(*, "unit")= int 8
$ strip.background :List of 5
..$ fill : chr "grey85"
..$ colour : chr "grey20"
..$ linewidth : NULL
..$ linetype : NULL
..$ inherit.blank: logi TRUE
..- attr(*, "class")= chr [1:2] "element_rect" "element"
$ strip.background.x : NULL
$ strip.background.y : NULL
$ strip.clip : chr "inherit"
$ strip.placement : chr "inside"
$ strip.text :List of 11
..$ family : NULL
..$ face : NULL
..$ colour : chr "grey10"
..$ size : 'rel' num 0.8
..$ hjust : NULL
..$ vjust : NULL
..$ angle : NULL
..$ lineheight : NULL
..$ margin : 'margin' num [1:4] 6.8points 6.8points 6.8points 6.8points
.. ..- attr(*, "unit")= int 8
..$ debug : NULL
..$ inherit.blank: logi TRUE
..- attr(*, "class")= chr [1:2] "element_text" "element"
$ strip.text.x : NULL
$ strip.text.x.bottom : NULL
$ strip.text.x.top : NULL
$ strip.text.y :List of 11
..$ family : NULL
..$ face : NULL
..$ colour : NULL
..$ size : NULL
..$ hjust : NULL
..$ vjust : NULL
..$ angle : num -90
..$ lineheight : NULL
..$ margin : NULL
..$ debug : NULL
..$ inherit.blank: logi TRUE
..- attr(*, "class")= chr [1:2] "element_text" "element"
$ strip.text.y.left :List of 11
..$ family : NULL
..$ face : NULL
..$ colour : NULL
..$ size : NULL
..$ hjust : NULL
..$ vjust : NULL
..$ angle : num 90
..$ lineheight : NULL
..$ margin : NULL
..$ debug : NULL
..$ inherit.blank: logi TRUE
..- attr(*, "class")= chr [1:2] "element_text" "element"
$ strip.text.y.right : NULL
$ strip.switch.pad.grid : 'simpleUnit' num 4.25points
..- attr(*, "unit")= int 8
$ strip.switch.pad.wrap : 'simpleUnit' num 4.25points
..- attr(*, "unit")= int 8
- attr(*, "class")= chr [1:2] "theme" "gg"
- attr(*, "complete")= logi TRUE
- attr(*, "validate")= logi TRUE
Regularization means shrinking the prior towards 0
Means data has to work harder to overcome prior
Good way to shrink weak effects with little data, which are often spurious
Information theory
Regularization
Optimization for Prediction
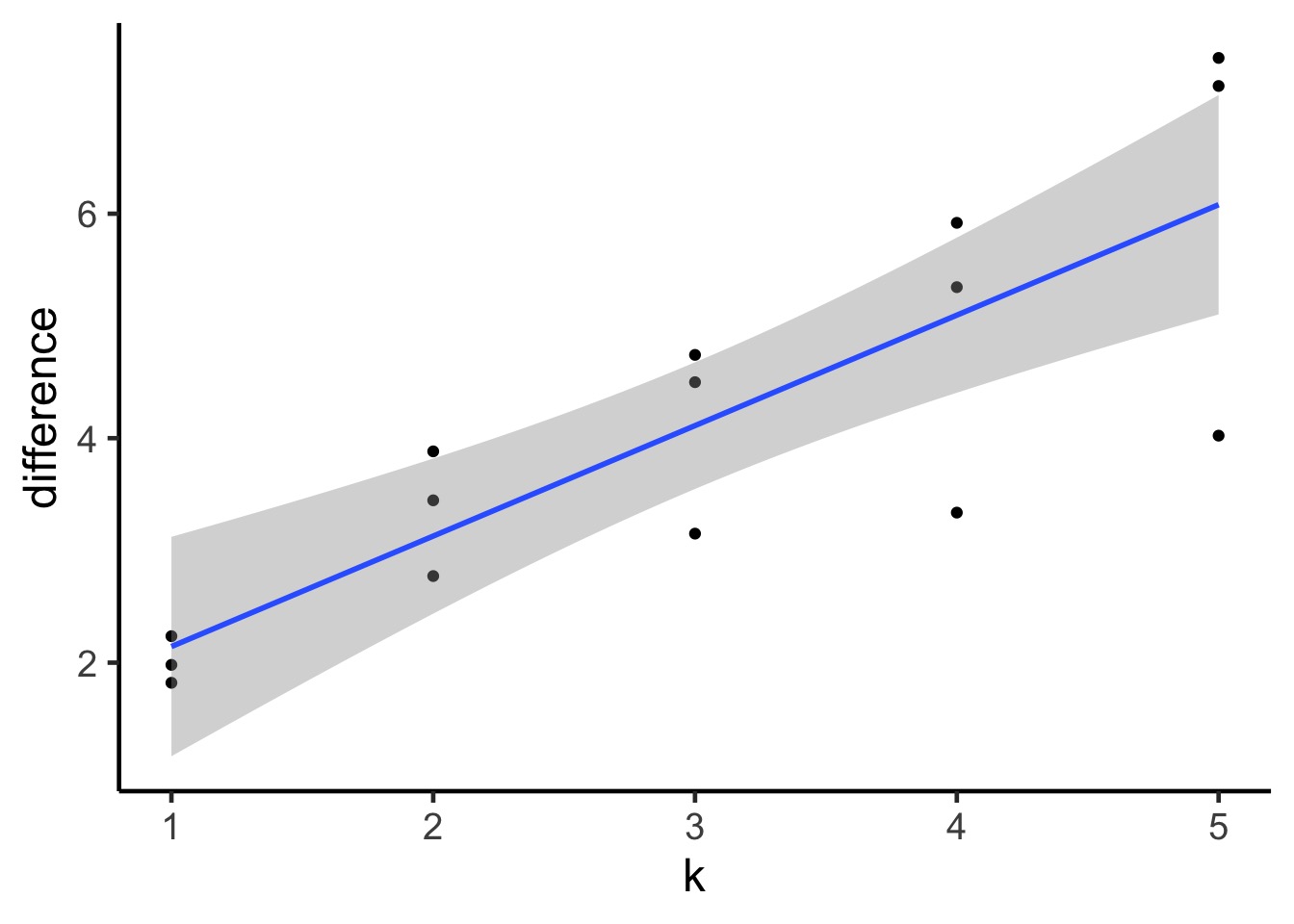
What if we could estimate out of sample deviance?
The difference between training and testing deviance shows overfitting
Slope here of 0.98

So, \(E[D_{test}] = D_{train} + 2K\)
This is Akaike’s Information Criteria (AIC)
\[AIC = Deviance + 2K\]
Estimate of Leave One Out Cross-Validation
AIC optimized for forecasting (out of sample deviance)
Requires flat priors
Assumes large N relative to K
Difficult to define in a mixed model context
We do estimate the posterior distribution of the deviance
Average of the posterior, \(\bar{D}\) is our \(D_{train}\)
But what about # of parameters?
\[DIC = 2 \bar{D} - 2 p_D\]
\[DIC = 2 \bar{D} - 2 p_D\]
Our goal is to maximize prediction
Why not look at the pieces that make up the deviance
We can define the Pr(yi | posterior simulations)
We know that as k increases, our uncertainty in coefficients increases
As uncertainty increases, Pr(yi | simulations) widens
Thus, this variance gives us an effective penalty term
\(p_{waic} = \sum Var(log Pr(y_i | \theta))\)
\[WAIC = -2 \sum log Pr(y_i | \theta) + 2 \sum Var(log Pr(y_i | \theta))\]
\[= -2 lppd + 2 p_{waic}\]
Widely Applicable/Wantanabe-Akaike Information Criteria
Advantage in being pointwise is that we also get an estimate of uncertainty
Disadvantage that inappropriate to use with lagged (spatial or temporal) predictors
The problem
\[LOOCV_{Bayes} = \\lppd_{cv} = \\ \sum_{i=1}^N \frac{1}{S} \sum_{s=1}^S log(y_i | \theta_{s, -i})\] Here, i is observation, 1….N and s is draw from our posterior 1….S.
In essence, for each data point:
We can do the same if we weighted the lppd of each point by it’s importance.
Importance can be defined as \(\frac{p(y_i | \theta_{s, -i})}{p(y_i | \theta_{s})}\)
Proportional to just \(\frac{1}{p(y_i | \theta_{s})} = r_s\)
Can weight each element of lppd and then standardize by sum of weights.
BUT - if we get weird weights, this can cause huge problems
Distribution of importances - 80:20 rule
For each observation, we can use the largest importance value, and calculate a smoothed Pareto curve of weights
PSIS: Pareto Smoothed Importance Sampling
They are all pretty darned similar!
WAIC performs better at lower sample sizes.
WAIC also can perform better in some nonlinear cases.
But, PSIS will also give you information about points driving performance and problems.
We can use difference between fits or calculate:
\[w_{i} = \frac{e^{\Delta_{i}/2 }}{\displaystyle \sum^R_{r=1} e^{\Delta_{i}/2 }}\]
Where \(w_{i}\) is the relative support for model i making the best prediction compared to other models in the set being considered.
Model weights summed together = 1
a.start <- mean(d$kcal.per.g)
sigma.start <- log(sd(d$kcal.per.g))
#null
m6.11 <- map(
alist(
kcal.per.g ~ dnorm( a , exp(log.sigma) )
) ,
data=d , start=list(a=a.start,log.sigma=sigma.start) )
#neocortex only
m6.12 <- map(
alist(
kcal.per.g ~ dnorm( mu , exp(log.sigma) ) ,
mu <- a + bn*neocortex
) ,
data=d , start=list(a=a.start,bn=0,log.sigma=sigma.start) )# log(mass) only
m6.13 <- map(
alist(
kcal.per.g ~ dnorm( mu , exp(log.sigma) ) ,
mu <- a + bm*log(mass)
) ,
data=d , start=list(a=a.start,bm=0,log.sigma=sigma.start) )
# neocortex + log(mass)
m6.14 <- map(
alist(
kcal.per.g ~ dnorm( mu , exp(log.sigma) ) ,
mu <- a + bn*neocortex + bm*log(mass)
) ,
data=d , start=list(a=a.start,bn=0,bm=0,log.sigma=sigma.start) ) WAIC SE dWAIC dSE pWAIC weight
m6.14 -14.531291 7.616650 0.000000 NA 5.083474 0.91135329
m6.13 -8.303929 5.532010 6.227362 5.342747 2.824969 0.04049788
m6.11 -8.027938 4.684037 6.503353 7.242885 1.943980 0.03527780
m6.12 -6.011389 4.285965 8.519902 7.511702 3.000938 0.01287103
PSIS lppd penalty std_err
1 -8.269555 4.134778 1.804511 4.573406
PSIS lppd penalty std_err k
1 -0.54379033 0.27189516 0.07536975 4.918592 0.110928428
2 -0.25100413 0.12550207 0.09667641 4.918592 0.141064066
3 -1.28505873 0.64252937 0.03767753 4.918592 0.137201566
4 0.64800200 -0.32400100 0.21765862 4.918592 0.379834740
5 1.36161094 -0.68080547 0.32809924 4.918592 0.517833782
6 -0.83764796 0.41882398 0.05905439 4.918592 0.293044647
7 -0.08966115 0.04483057 0.11008533 4.918592 0.132774264
8 -1.54312140 0.77156070 0.02701942 4.918592 0.057620921
9 -1.63104150 0.81552075 0.02591626 4.918592 0.113083685
10 2.88287292 -1.44143646 0.62759197 4.918592 0.863425023
11 -0.28576746 0.14288373 0.10560214 4.918592 0.196157674
12 -1.59790928 0.79895464 0.02837054 4.918592 0.009027069
13 -1.11645979 0.55822989 0.04407620 4.918592 0.193489797
14 -0.54379033 0.27189516 0.07536975 4.918592 0.110928428
15 -0.40187958 0.20093979 0.08537474 4.918592 0.095956746
16 -1.20492392 0.60246196 0.04056094 4.918592 0.195238557
17 -1.54312140 0.77156070 0.02701942 4.918592 0.057620921
[1] "M mulatta"
While sometimes the model you should use is clear, more often it is not
Further, you made those models for a reason: you suspect those terms are important
Better to look at coefficients across models
For actual predictions, ensemble predictions provide real uncertainty
Remember, m6.14 has a 97% WAIC model weight
Remember, m6.14 has a 97% WAIC model weight
Ensemble prediction gives us better uncertainty estimates
Takes relative weights of predictions into account
Takes weights of coefficients into account
Basicaly, get simulated predicted values, multiply them by model weight
# data for prediction
nc.seq <- seq(from=0.5,to=0.8,length.out=30)
d.predict <- data.frame(
kcal.per.g = rep(0,30), # empty outcome
neocortex = nc.seq, # sequence of neocortex
mass = rep(4.5,30) # average mass
)
# make the ensemble
milk.ensemble <- ensemble( m6.11, m6.12,
m6.13 ,m6.14 , data=d.predict )
# get
mu_ensemble <- apply( milk.ensemble$link , 2 , mean )
mu.PI_fit <- apply( milk.ensemble$link , 2 , PI )Take your milk multiple predictor models with clade, milk components, both, and neither
Compare via WAIC
Get ensemble predictions for each clade