
Likelihood:
\(y_i \sim Normal(\mu_i, \sigma)\)
Data Generating Process
\(\mu_i = \alpha + \beta_1 x1_i + \beta_2 x2_i + ...\)
Priors:
\(\alpha \sim Normal(0, 100)\)
\(\beta_j \sim Normal(0, 100)\)
\(\sigma \sim cauchy(0,2)\)
Likelihood:
\(y_i \sim Normal(\mu_i, \sigma)\)
Data Generating Process with identity link
f(\(\mu_i) = \alpha + \beta_1 x1_i + \beta_2 x2_i + ...\)
Priors:
…
Likelihood:
\(y_i \sim D(\theta_i, ...)\)
Data Generating Process with identity link
f(\(\theta_i) = \alpha + \beta_1 x1_i + \beta_2 x2_i + ...\)
Priors:
…

Likelihood:
\(y_i \sim B(size, p_i)\)
Data Generating Process with identity link
logit(\(p_i) = \alpha + \beta_1 x1_i + \beta_2 x2_i + ...\)
Priors:
…
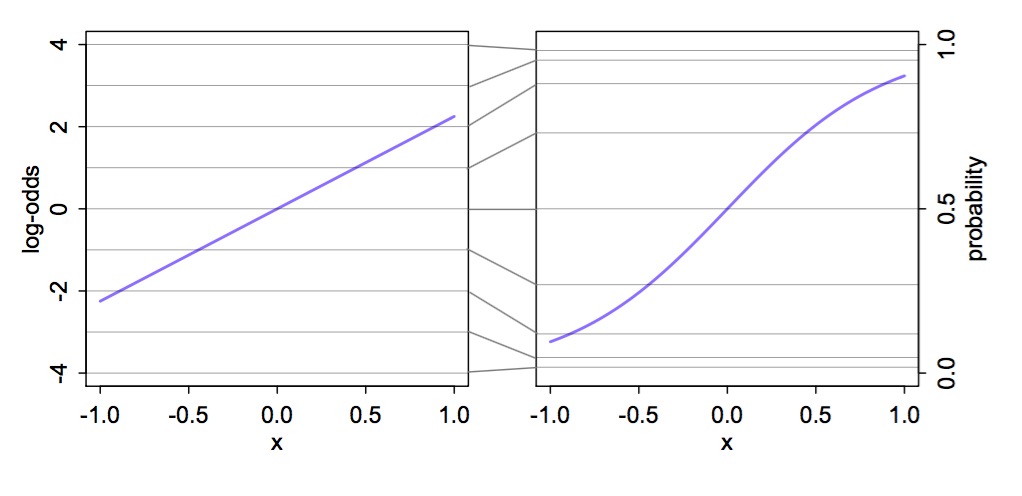
\[logit(p_i) = log \frac{p_i}{1-p_i} = \alpha + \beta x_i\]

dept applicant.gender admit reject applications
1 A male 512 313 825
2 A female 89 19 108
3 B male 353 207 560
4 B female 17 8 25
5 C male 120 205 325
6 C female 202 391 593
dept applicant.gender admit reject applications
1 A male 512 313 825
2 A female 89 19 108
3 B male 353 207 560
4 B female 17 8 25
5 C male 120 205 325
6 C female 202 391 593



Mean StdDev 5.5% 94.5%
a[1] -0.83 0.05 -0.91 -0.75
a[2] -0.22 0.04 -0.28 -0.16
What it means
[1] 0.3036451
[1] 0.4452208
[1] 1.840247

post_pred <- sim(fit_gender)
post_fits <- apply(post_pred, 2, median)
post_res <- sapply(1:nrow(UCBadmit),
function(i) UCBadmit$admit[i] - post_pred[,i])
res_frame <- tibble(fitted = post_fits,
res = apply(post_res, 2, median),
lwr_res = res - apply(post_res, 2, sd),
upr_res = res + apply(post_res, 2, sd))
library(tidyr)
res_tib <- as_tibble(post_res) %>%
gather(variable, value) %>%
group_by(variable) %>%
summarize(res = median(value))
ggplot(res_tib, aes(sample = res)) +
geom_qq() + geom_qq_line()



UCB_full <- cbind(UCBadmit, res_frame)
ggplot(UCB_full, mapping = aes(x = dept, y = res)) +
geom_boxplot()
#Make a dept index
UCBadmit$dept_id <- as.numeric(UCBadmit$dept)
mod_gender_dept <- alist(
#likelihood
admit ~ dbinom(applications, p),
#Data generating process
logit(p) <- a[dept_id] + b[gender],
#priors
a[dept_id] ~ dnorm(0,0.5),
b[gender] ~ dnorm(0,0.5)
)
fit_gender_dept <- map(mod_gender_dept, UCBadmit)
#sim gets predictions
post_pred_2 <- sim(fit_gender_dept, refresh=0)
#figure out how much of each column < observation
quants_2 <- sapply(1:nrow(UCBadmit), function(i){
#what fraction of predictions < the observation
sum(post_pred_2[,i] < UCBadmit$admit[i])/nrow(post_pred_2)
})
gap::qqunif(quants_2, logscale=FALSE)
Mean StdDev 5.5% 94.5%
a[1] 1.07 0.19 0.76 1.37
a[2] 1.01 0.20 0.70 1.32
a[3] -0.16 0.19 -0.46 0.14
a[4] -0.19 0.19 -0.50 0.11
a[5] -0.62 0.20 -0.93 -0.30
a[6] -2.04 0.21 -2.38 -1.69
b[1] -0.43 0.18 -0.72 -0.13
b[2] -0.50 0.18 -0.79 -0.21

culture population contact total_tools mean_TU
1 Malekula 1100 low 13 3.2
2 Tikopia 1500 low 22 4.7
3 Santa Cruz 3600 low 24 4.0
4 Yap 4791 high 43 5.0
5 Lau Fiji 7400 high 33 5.0
6 Trobriand 8000 high 19 4.0







Kline$P <- log(Kline$population) - mean(log(Kline$population))
kline_mod <- alist(
#likelihood
total_tools ~ dpois(lambda),
#DGP
log(lambda) <- a + b * P,
#priors
a ~ dnorm(3,0.5),
b ~ dnorm(1,0.2)
)
kline_fit <- map2stan(kline_mod, data = Kline)
SAMPLING FOR MODEL 'total_tools ~ dpois(lambda)' NOW (CHAIN 1).
Chain 1:
Chain 1: Gradient evaluation took 1.4e-05 seconds
Chain 1: 1000 transitions using 10 leapfrog steps per transition would take 0.14 seconds.
Chain 1: Adjust your expectations accordingly!
Chain 1:
Chain 1:
Chain 1: Iteration: 1 / 2000 [ 0%] (Warmup)
Chain 1: Iteration: 200 / 2000 [ 10%] (Warmup)
Chain 1: Iteration: 400 / 2000 [ 20%] (Warmup)
Chain 1: Iteration: 600 / 2000 [ 30%] (Warmup)
Chain 1: Iteration: 800 / 2000 [ 40%] (Warmup)
Chain 1: Iteration: 1000 / 2000 [ 50%] (Warmup)
Chain 1: Iteration: 1001 / 2000 [ 50%] (Sampling)
Chain 1: Iteration: 1200 / 2000 [ 60%] (Sampling)
Chain 1: Iteration: 1400 / 2000 [ 70%] (Sampling)
Chain 1: Iteration: 1600 / 2000 [ 80%] (Sampling)
Chain 1: Iteration: 1800 / 2000 [ 90%] (Sampling)
Chain 1: Iteration: 2000 / 2000 [100%] (Sampling)
Chain 1:
Chain 1: Elapsed Time: 0.017101 seconds (Warm-up)
Chain 1: 0.017591 seconds (Sampling)
Chain 1: 0.034692 seconds (Total)
Chain 1:
SAMPLING FOR MODEL 'total_tools ~ dpois(lambda)' NOW (CHAIN 1).
Chain 1:
Chain 1: Gradient evaluation took 6e-06 seconds
Chain 1: 1000 transitions using 10 leapfrog steps per transition would take 0.06 seconds.
Chain 1: Adjust your expectations accordingly!
Chain 1:
Chain 1:
Chain 1: WARNING: No variance estimation is
Chain 1: performed for num_warmup < 20
Chain 1:
Chain 1: Iteration: 1 / 1 [100%] (Sampling)
Chain 1:
Chain 1: Elapsed Time: 2e-06 seconds (Warm-up)
Chain 1: 1.9e-05 seconds (Sampling)
Chain 1: 2.1e-05 seconds (Total)
Chain 1:
[ 100 / 1000 ]
[ 200 / 1000 ]
[ 300 / 1000 ]
[ 400 / 1000 ]
[ 500 / 1000 ]
[ 600 / 1000 ]
[ 700 / 1000 ]
[ 800 / 1000 ]
[ 900 / 1000 ]
[ 1000 / 1000 ]
##Did we converge?


#sim gets predictions
kline_post_pred <- sim(kline_fit, refresh=0)
#figure out how much of each column < observation
quants_kline <- sapply(1:nrow(Kline), function(i){
#what fraction of predictions < the observation
sum(kline_post_pred[,i] < Kline$total_tools[i])/nrow(kline_post_pred)
})
gap::qqunif(quants_kline, logscale=FALSE)
Mean StdDev lower 0.89 upper 0.89 n_eff Rhat
a 3.46 0.06 3.37 3.56 500 1.00
b 0.26 0.03 0.21 0.31 516 1.01
Kline$P <- log(Kline$population) - mean(log(Kline$population))
kline_linear <- alist(
#likelihood
total_tools ~ dpois(lambda),
#DGP
lambda <- a + b * P,
#priors
a ~ dnorm(3,0.5),
b ~ dnorm(1,0.2)
)
kline_linear_fit <- map2stan(kline_linear, data = Kline)
SAMPLING FOR MODEL 'total_tools ~ dpois(lambda)' NOW (CHAIN 1).
Chain 1:
Chain 1: Gradient evaluation took 1.1e-05 seconds
Chain 1: 1000 transitions using 10 leapfrog steps per transition would take 0.11 seconds.
Chain 1: Adjust your expectations accordingly!
Chain 1:
Chain 1:
Chain 1: Iteration: 1 / 2000 [ 0%] (Warmup)
Chain 1: Iteration: 200 / 2000 [ 10%] (Warmup)
Chain 1: Iteration: 400 / 2000 [ 20%] (Warmup)
Chain 1: Iteration: 600 / 2000 [ 30%] (Warmup)
Chain 1: Iteration: 800 / 2000 [ 40%] (Warmup)
Chain 1: Iteration: 1000 / 2000 [ 50%] (Warmup)
Chain 1: Iteration: 1001 / 2000 [ 50%] (Sampling)
Chain 1: Iteration: 1200 / 2000 [ 60%] (Sampling)
Chain 1: Iteration: 1400 / 2000 [ 70%] (Sampling)
Chain 1: Iteration: 1600 / 2000 [ 80%] (Sampling)
Chain 1: Iteration: 1800 / 2000 [ 90%] (Sampling)
Chain 1: Iteration: 2000 / 2000 [100%] (Sampling)
Chain 1:
Chain 1: Elapsed Time: 0.020341 seconds (Warm-up)
Chain 1: 0.016363 seconds (Sampling)
Chain 1: 0.036704 seconds (Total)
Chain 1:
SAMPLING FOR MODEL 'total_tools ~ dpois(lambda)' NOW (CHAIN 1).
Chain 1:
Chain 1: Gradient evaluation took 7e-06 seconds
Chain 1: 1000 transitions using 10 leapfrog steps per transition would take 0.07 seconds.
Chain 1: Adjust your expectations accordingly!
Chain 1:
Chain 1:
Chain 1: WARNING: No variance estimation is
Chain 1: performed for num_warmup < 20
Chain 1:
Chain 1: Iteration: 1 / 1 [100%] (Sampling)
Chain 1:
Chain 1: Elapsed Time: 1e-06 seconds (Warm-up)
Chain 1: 1.9e-05 seconds (Sampling)
Chain 1: 2e-05 seconds (Total)
Chain 1:
[ 100 / 1000 ]
[ 200 / 1000 ]
[ 300 / 1000 ]
[ 400 / 1000 ]
[ 500 / 1000 ]
[ 600 / 1000 ]
[ 700 / 1000 ]
[ 800 / 1000 ]
[ 900 / 1000 ]
[ 1000 / 1000 ]
WAIC pWAIC dWAIC weight SE dSE
kline_fit 85.6 4.3 0 1 9.39 NA
kline_linear_fit 511.6 17.5 426 0 121.30 123.15
culture population contact total_tools mean_TU
1 Malekula 1100 low 13 3.2
2 Tikopia 1500 low 22 4.7
3 Santa Cruz 3600 low 24 4.0
4 Yap 4791 high 43 5.0
5 Lau Fiji 7400 high 33 5.0
6 Trobriand 8000 high 19 4.0